神器聚灵,武决现世
夏日炎炎,《武林3》玩家热情不断,6月27日全新的资料片“神器聚灵,武诀现世”!富有极大能量的神器、武诀即将成为众豪侠的战场利器,在强大的攻击中,势必引起新一轮江湖上的腥风血雨。这是否会开启新的武侠新局面呢,你准备好了吗?
活动一、每日登陆,礼从天降
【活动时间】:2013年6月27日维护后永久开放。
【活动范围】:全部服务器
【活动内容】:大武侠时代震撼来袭,每日登陆,即可领取价值95元宝的超值“大武侠礼包”1个,该活动将永久开启,每日登陆《武林3》豪礼多多,欢乐不停。
【活动奖励】:
|
大武侠礼包(价值45元宝) |
|
|
礼包内容 |
道具描述 |
|
精力果*1 |
使用后可立刻获得40点精力,可再战8个回合(每次进入副本消耗5点)! |
|
极品红包*5 |
内含海量银两,是强化装备的唯一道具! |

活动二、华山悟剑,结义金兰
【活动时间】:2013年6月27日维护后永久开放。
【活动范围】:全部服务器
【活动内容】:令狐冲学得独孤九剑之后,一直苦于瓶颈无法突破武学境界,于是隐匿于华山悟剑。玩家每日登陆可在华山后山处寻找令狐冲切磋,帮助他领悟剑道。只要持之以恒,每日都不断提升自身的战斗力,伤害输出强劲的极品橙色群攻侠客【令狐冲】就会跟随你一起闯荡江湖。
【活动奖励】:
玩家每天都有一次和令狐冲切磋的机会,击败令狐冲可得到令狐冲名帖碎片*1。


活动三、探索武绝,元气相赠
【活动时间】:2013年6月27日维护后-7月4日维护结束
【活动范围】:全部服务器
【活动内容】:为了让玩家更好的体验“武决”系统,活动期间内,玩家使用元宝邂逅一定次数,即可领取丰厚的元气奖励。
【活动奖励】:
每日使用2元宝累计邂逅10次,送超厚红包*5
每日使用2元宝累计邂逅20次,送超厚红包*10
每日使用2元宝累计邂逅40次,送超厚红包*20
每日使用66元宝累计邂逅5次,送天丹*1
每日使用66元宝累计邂逅10次,送天丹*2
每日使用66元宝累计邂逅20次,送天丹*3
注:元气是新武决系统的必需品。
活动四、勤走镖,赚大礼
【活动时间】:2013年6月27日维护后-7月4日维护结束
【活动范围】:全部服务器
【活动内容】:活动期间,玩家每日各品质镖运送达到一定次数,除了大量银两,还有额外丰厚的道具奖励。
【活动奖励】:
每日运送蓝色品质镖1次:随机灵纹袋*3,一阶紫灵纹宝盒*1,极品红包1*10
每日运送紫色品质镖2次:随机灵纹袋*5,二阶紫灵纹宝盒*1,稀有红包1*10
每日运送橙色品质镖3次:三阶紫灵纹宝盒*1,一阶紫灵纹宝盒*3,超厚红包1*10
每日运送橙色品质镖4次:三阶紫灵纹宝盒*2,绿玉打狗棒碎片*1,百万红包*2
注:新增道具运镖令,增加运镖机会一次,可在武当探宝和金币商城转一转中获得。
活动五、神器聚灵,武决现世
【活动时间】:2013年6月27日维护后-7月4日维护结束
【活动范围】:全部服务器
【活动内容】:襄阳城内有一个富商,在经商过程中获得一本非常稀罕的武林秘籍,里面记录着传说中打造如何让神器聚灵的手法以及修炼武诀的心法。无奈,该秘籍突然被盗走,现在富商正在惆怅着,希望各位智勇的大侠们能帮助他寻回。(剧情环任务,只可完成1次)
【活动形式】:
去襄阳城拜访富商NPC,接取“寻找秘籍任务”了解秘籍的相关事情:
a) 寻找秘籍1:富商对于被盗秘籍的事情毫无头绪,听说襄阳客栈的小乞丐知道很多江湖上的小道消息,故此前往打听到最近有很多小偷出没,他们经常出没在襄阳城和华山后山之间。玩家赶到华山后山,与小偷进行战斗,不过找到神偷并且战胜才能夺回秘籍。
b) 寻找秘籍2:将丢失的秘籍交还回去,富商说看不懂秘籍的内容,希望玩家帮忙解答一下。回答完附富商的问题,会赠与玩家百万红包*10作为酬谢。
c) 寻找秘籍3:当富人参透秘籍内容后,一直在暗地里窥视的客栈小乞丐把秘籍抢走了。原来襄阳城客栈的小乞丐是魔教奸细。玩家再次来到华山后山,与魔教奸细战斗,再次夺回被盗走的秘籍。
d) 寻找秘籍4:富商觉得怀璧有罪,希望让玩家将被盗走的秘籍转送给华山后山的袁统领,为武林做出一份贡献。从袁统领处得知,有一支魔教的秘密军队,潜入到中原,希望玩家协助铲除魔教异徒。凑齐999个印章(副本关卡随机掉落)交付给袁统领,可获得侠之大者礼包。打开获得称号侠之大者,四阶紫灵纹宝盒*1。
|
剧情任务奖励(价值1888元宝) |
|
|
奖励内容 |
道具描述 |
|
百万红包*10 |
内含海量银两,是强化装备的唯一道具! |
|
侠之大者礼包 |
打开获得称号侠之大者(专属称号),四阶紫灵纹宝盒*1(高品灵纹)! |


活动六、缉盗翻倍
【活动时间】:2013年6月27日维护后永久开启
【活动范围】:全部服务器
【活动内容】:大武侠时代震撼来袭,6月27日维护后,缉盗永久新增暗金盗贼(经验为橙色盗贼双倍,击败获取积分35),缉盗经验与积分永久翻倍,六品缉盗奖励积分调整至650,额外增加奖励糖人*20
|
缉盗新增内容(永久开启) |
|
|
内容 |
描述 |
|
新增暗金盗贼 |
经验为橙色盗贼双倍,击败获取积分35! |
|
强化积分礼包 |
积分调整至650,积分礼包内容强化,奖励更给力! |
|
新增糖人奖励 |
不同寻常的小糖人,服用后永久增加侠客随机一项天赋! |

活动七、购买精力
【活动时间】:2013年6月27日维护后-7月4日维护结束
【活动范围】:全部服务器
【活动内容】:活动期间内,累计购买精力,即可领取对应奖励。飞速升级的同时,又有丰厚的大奖等你拿。
【活动奖励】:
每日购买200精力,奖励精力果*2
每日购买400精力,奖励天丹*1
每日购买800精力,奖励灵气果*1
每日购买1200精力,奖励精力果5
每日购买2000精力,奖励精力果10
|
活动奖励 |
|
|
奖励内容 |
道具描述 |
|
精力果 |
使用后可立刻获得40点精力,可再战8个回合(每次进入副本消耗5点)! |
|
天丹 |
服用后增加元气100点,可用于提升心诀属性! |
|
灵气果 |
打开获得50灵气,可用于灵气炼化 |

活动八、修炼加速翻3倍
【活动时间】:2013年6月27日维护后永久开放
【活动范围】:全部服务器
【活动内容】:勤修炼,成长快!6月27日维护后,使用修炼的加速功能,可获得3倍经验奖励(所有上阵侠客均有效果)。
注:正常修炼经验不翻倍,仅限于加速修炼。

活动九、充值消耗活动
【活动时间】:2013年6月27日维护后-7月4日维护后
【活动范围】:全部服务器
【活动内容】:
每日充值10元宝,奖励10元宝红包*3;
每日充值200元宝,奖励红色心诀碎片*1、初级材料包*10、随机果实袋*10;
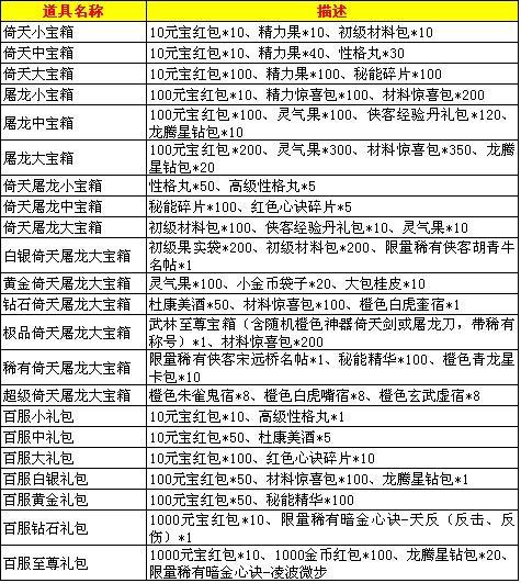
每日消耗300元宝,奖励倚天小宝箱(价值500元宝)*1;
每日消耗1000元宝,奖励倚天中宝箱(价值1000元宝)*1;
每日消耗3000元宝,奖励倚天大宝箱(价值5000元宝)*1;
每日消耗10000元宝,奖励屠龙小宝箱(价值10000元宝)*1;
每日消耗30000元宝,奖励屠龙中宝箱(价值50000元宝)*1;
每日消耗100000元宝,奖励屠龙大宝箱(价值100000元宝)*1。
累计消耗2000元宝,奖励倚天屠龙小宝箱(价值1000元宝)*1;
累计消耗4000元宝,奖励倚天屠龙中宝箱(价值2000元宝)*1;
累计消耗8000元宝,奖励倚天屠龙大宝箱(价值3000元宝)*1;
累计消耗16000元宝,奖励白银倚天屠龙大宝箱(价值6000元宝)*1;
累计消耗32000元宝,奖励黄金倚天屠龙大宝箱(价值8000元宝)*1;
累计消耗64000元宝,奖励钻石倚天屠龙大宝箱(价值10000元宝)*1;
累计消耗128000元宝,奖励极品倚天屠龙大宝箱(价值30000元宝)*1;
累计消耗256000元宝,奖励稀有倚天屠龙大宝箱(价值60000元宝)*1;
累计消耗512000元宝,奖励超级倚天屠龙大宝箱(价值90000元宝)*1;
注:以上奖励可叠加领取。

紫霞《武林3》运营团队
2013年6月26日



